Skip to content Skip to footer
University of Wisconsin-Milwaukee
Safety & Assurances
  • Programs
    • Programs Overview
    • Environmental Protection
    • Research Compliance
    • Risk Management
    • Safety & Health
  • Guidelines & Procedures
  • Forms
  • Training
    • Courses
    • Calendar
  • What is Your Role?
  • About
    • Contact
    • Staff Directory
  • Request Info
  • Visit
  • Give
  • Apply
  • Resources for You
    • Future Students
    • Current Students
    • International Students
    • Parents & Family
    • Faculty & Staff
    • Alumni & Friends
  • Quicklinks
    • Canvas
    • PAWS
    • Email
    • Microsoft 365
    • Libraries

What can we help you find?

Search collection
  • Home
  • Programs
  • Research Compliance
  • Institutional Biosafety Committee
  • Resources

Resources

IBC Submission & Review Process

  • Guide to Submitting a Biosafety Protocol on IManager (PDF)

IBC Procedures

  • UWM IBC Guidance Manual (PDF)
  • IBC Emergency Response Plans (PDF)
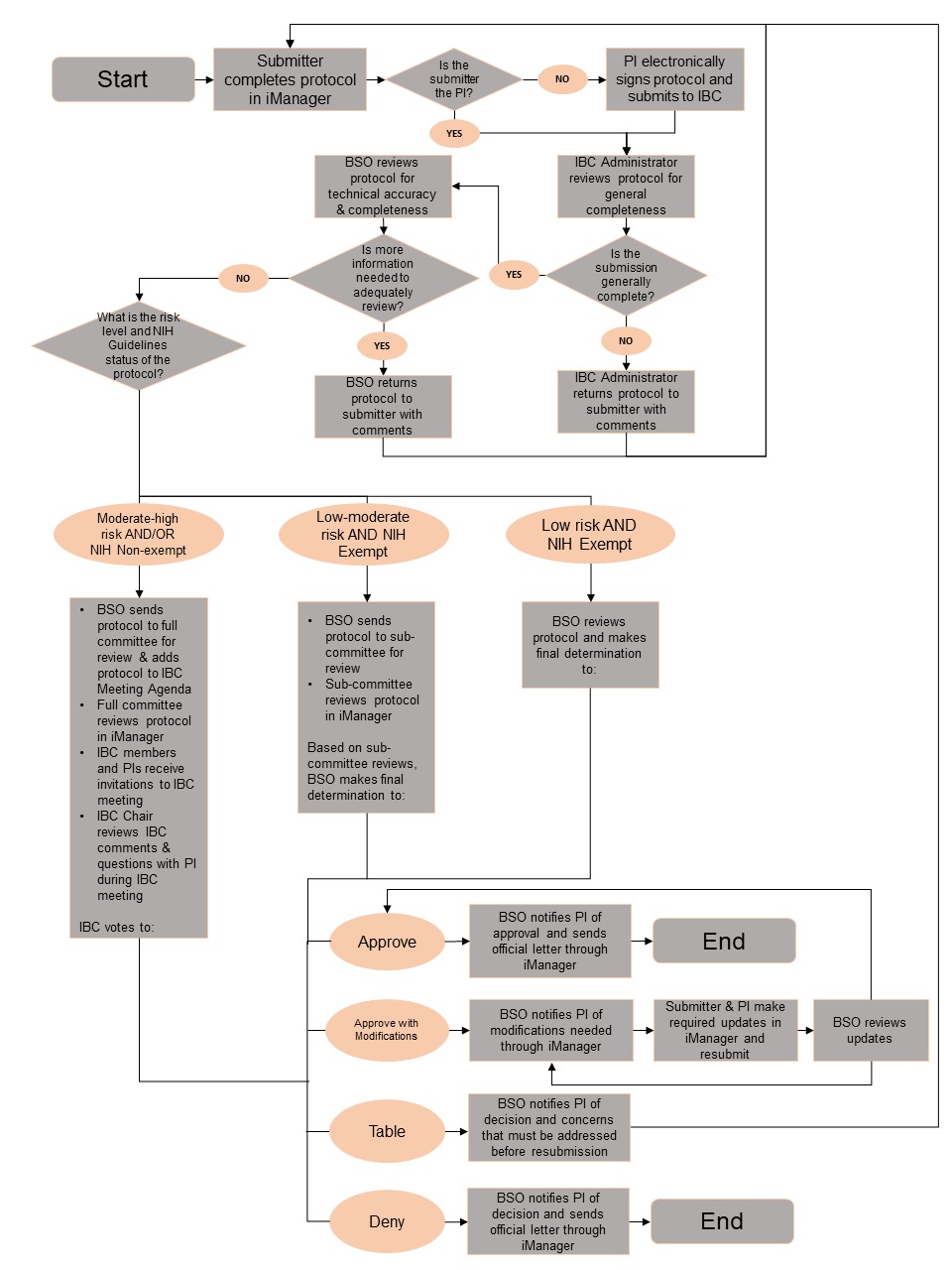
  • IBC Protocol Review Process Flowchart (PNG)

Risk Assessment Resources

  • CDC/NIH Biosafety in Microbiological and Biomedical Laboratories
  • UWM Safety & Health

NIH Guidelines Resources

  • NIH Guidelines for Research Involving Recombinant or Synthetic Nucleic Acid Molecules
  • Animal Activities Table (PDF)
  • Interim Laboratory Biosafety Guidance for Research with SARS-CoV-2 and IBC Requirements under the NIH Guidelines
Research Compliance
  • Animal Care Program
  • Institutional Biosafety Committee
    • Members
    • Biohazardous Materials
    • Biosafety Protocol Submissions
    • IBC Meetings
    • Resources
    • Frequently Asked Questions
    • Contact
  • Institutional Review Board (Human Subjects)
UWM collects information from website visitors. For information on what information is collected, how this information is used, and with whom the information is shared please review UWM’s website privacy statement.
University of Wisconsin-Milwaukee

2100 E. Kenwood Blvd.
Milwaukee WI 53211

  • Contact
  • Facebook
  • Twitter
  • YouTube
  • Instagram
  • Map & Directory
  • Safety
  • Free Speech
  • Employment
  • News
  • Events
  • For Business & Community
  • For Media
  • Website Privacy Statement
  • Accessibility
  • Feedback
Universities of Wisconsin

Copyright © University of Wisconsin-Milwaukee and University of Wisconsin Board of Regents.

Scroll to top